规范库Specification Library
联系我们Contact
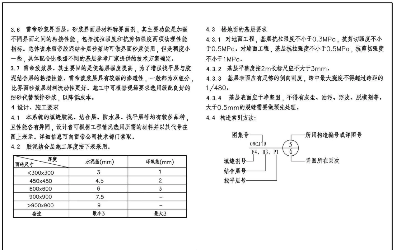
推荐产品>>
09CJ19:高强薄胶泥粘贴面砖及石材构造(参考图集)
内容简介
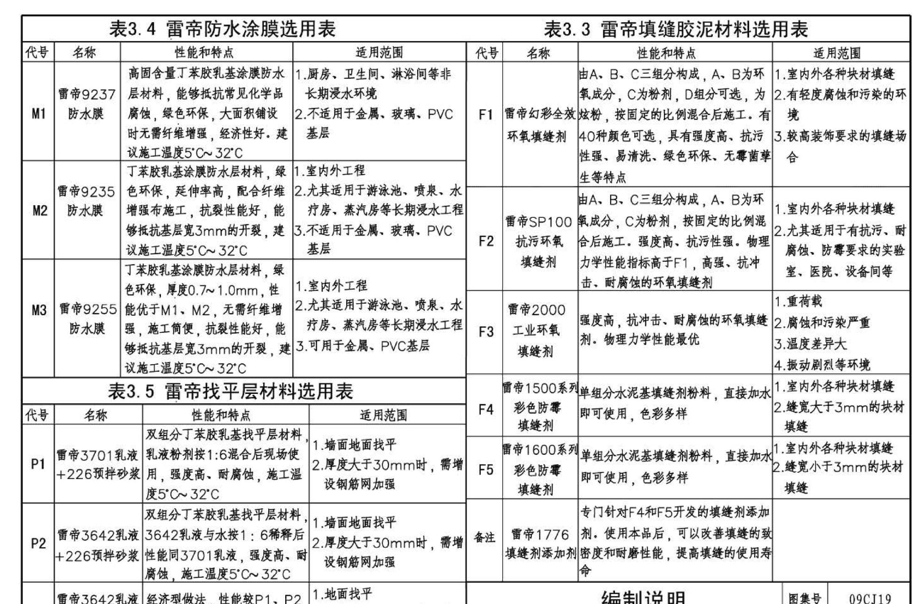
本图集介绍的雷帝(LATICRETE)高强薄胶泥面砖及石板粘贴系统,由找平层、防水涂膜层、胶泥结合层和填缝胶泥组成。该系统具有强度高、耐气候、抗冲击、抗开裂、耐腐蚀、防霉菌等特点。其结合层厚度薄(可达3mm),可以大大减轻结构自重、节约建筑空间,适合在民用建筑的楼地面、内外墙面、卫生间及长期浸水环境(如游泳池)中使用。另外,对于有酸碱腐蚀或有较强烈磨损部位的工业楼地面也有专业的解决方案。
预览图




Copyright © 2023-2025 公司名称 版权所有 地址:北京市西城区南礼士路62号 备案号:ICP备********号 网站地图