规范库Specification Library
联系我们Contact
推荐产品>>
03G101-1图集
内容简介
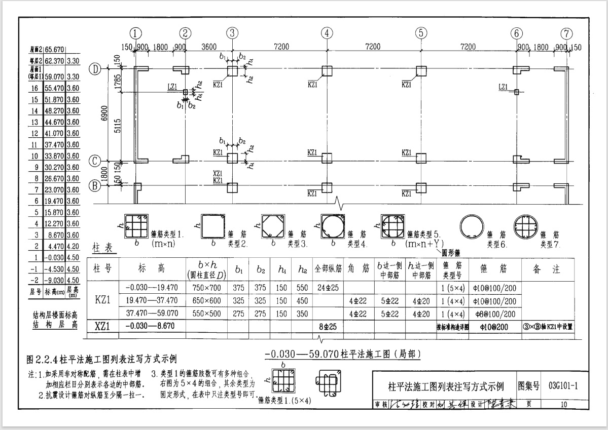
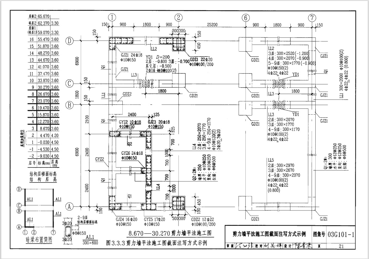
本图集是混凝土结构施工图采用建筑结构施工图平面整体设计方法的国家建筑标准设计图集。 建筑结构施工图平面整体设计方法(简称平法)是把结构构件的尺寸和钢筋等,按照平面整体表示方法制图规则,整体直接表达在各类构件的结构平面布置图上,再与标准构造详图相配合,即构成一套完整的结构施工图的方法。它改变了传统的那种将构件从结构平面布置图中索引出来,再逐个绘制配筋详图的繁琐方法,是对我国目前混凝土结构施工图的设计表示方法的重大改革。 本图集适用于非抗震和抗震设防烈度为6、7、8、9度地区抗震等级为特一级和一、二、三、四级的现浇混凝土框架、剪力墙、框架-剪力墙和框支剪力墙主体结构施工图的设计。 本图集包括常用的现浇混凝土柱、墙、梁三种构件的平法制图规则和标准构造详图两大部分内容。 本图集的制图规则,既是设计者完成柱、墙、梁平法施工图的依据,也是施工、监理人员准确理解和实施平法施工图的依据。 本图集的标准构造详图编入了目前国内常用的且较为成熟的构造作法,是施工人员必须与平法施工图配套使用的正式设计文件。而且,标准构造详图变更表,设计人员可根据具体工程实际进行变更,方便工程设计的需要。
预览图




Copyright © 2023-2025 公司名称 版权所有 地址:北京市西城区南礼士路62号 备案号:ICP备********号 网站地图